EPrintsDCAPExample4
From DigiRepWiki
Contents |
Introduction
Powerpoint: Example 4
ePrints DCAP Description Set
@prefix dc: <http://purl.org/dc/elements/1.1/> . @prefix dcterms: <http://purl.org/dc/terms/> . @prefix eprint: <http://purl.org/eprint/terms/> . @prefix entitytype: <http://purl.org/eprint/entitytype/> . @prefix eprinttype: <http://purl.org/eprint/type/> . @prefix eprintstatus: <http://purl.org/eprint/status/> . @prefix foaf: <http://xmlns.com/foaf/0.1/> .
DescriptionSet (
Description (
Resource URI ( <http://eprints.my.ac.uk/00002/> )
Statement (
Property URI ( dc:identifier )
Value String ( "http://eprints.my.ac.uk/00002/"
Syntax Encoding Scheme URI ( dcterms:URI )
)
)
Statement (
Property URI ( dc:type )
Value URI ( <http://purl.org/eprint/entitytype/ScholarlyWork> )
)
Statement (
Property URI ( dc:title )
Value String ( "Guinea pigs and Hamsters" Language ( en ) )
)
Statement (
Property URI ( dc:subject )
Vocabulary Encoding Scheme URI ( dcterms:LCSH )
Value String ( "Hamsters" )
)
Statement (
Property URI ( dc:subject )
Vocabulary Encoding Scheme URI ( dcterms:LCSH )
Value String ( "Guinea pigs" )
)
Statement (
Property URI ( dc:subject )
Vocabulary Encoding Scheme URI ( dcterms:LCSH )
Value String ( "Human-animal relationships" )
)
Statement (
Property URI ( dcterms:abstract )
Value String ( "." Language ( en ) )
)
Statement (
Property URI ( dc:creator )
Value String ( "Smith, John" )
)
Statement (
Property URI ( eprint:affiliatedInstitution )
Value String ( "My University" )
)
Statement (
Property URI ( eprint:isExpressedAs )
Value URI ( <http://www.my.ac.uk/staff/smithj/gpigshams/draft/> )
)
Statement (
Property URI ( eprint:isExpressedAs )
Value URI ( <http://www.my.ac.uk/staff/smithj/gpigshams/submitted/> )
)
Statement (
Property URI ( eprint:isExpressedAs )
Value URI ( <http://dx.doi.org/doi:10.300/12345> )
)
)
Description (
Resource URI ( <http://www.my.ac.uk/staff/smithj/gpigshams/draft/> )
Statement (
Property URI ( dc:identifier )
Value String ( "http://www.my.ac.uk/staff/smithj/gpigshams/draft/"
Syntax Encoding Scheme URI ( dcterms:URI )
)
)
Statement (
Property URI ( dc:type )
Value URI ( <http://purl.org/eprint/entitytype/Expression> )
)
Statement (
Property URI ( dc:language )
Vocabulary Encoding Scheme URI ( dcterms:RFC3066 )
Value String ( "en" )
)
Statement (
PropertyURI ( dc:type )
Vocabulary Encoding Scheme URI ( eprint:Type )
Value URI ( <http://purl.org/eprint/type/WorkingPaper> )
)
Statement (
Property URI ( dcterms:available )
Syntax Encoding Scheme URI ( dcterms:W3CDTF )
Value String ( "2006-04" )
)
Statement (
Property URI ( eprint:status )
Vocabulary Encoding Scheme URI ( eprint:Status )
Value URI ( <http://purl.org/eprint/type/status/NotPeerReviewed> )
)
Statement (
Property URI ( dcterms:references )
Value URI ( <http://dx.doi.org/10.100/12345> )
Value String ( "Smith, J. (2006). \"Cats and Dogs.\" Journal of the Institute of Pet Studies, Issue 301" )
Value String ( "&ctx_ver=Z39.88-2004&rft_val_fmt=info:ofi/fmt:kev:mtx:journal&rft.genre=article&rft.jtitle=Journal+of+the+Institute+of+Pet+Studies&rft.atitle=Cats+Dogs&rft.issue=301"
Syntax Encoding Scheme URI ( <info:ofi/fmt:kev:mtx:ctx> )
)
)
Statement (
Property URI ( dcterms:hasVersion )
Value URI ( <http://www.my.ac.uk/staff/smithj/gpigshams/submitted/> )
)
Statement (
Property URI ( eprint:isManifestedAs )
DescriptionRef ( manifestationGH1 )
)
)
Description (
Resource URI ( <http://www.my.ac.uk/staff/smithj/gpigshams/submitted/> )
Statement (
Property URI ( dc:identifier )
Value String ( "http://www.my.ac.uk/staff/smithj/gpigshams/submitted/"
Syntax Encoding Scheme URI ( dcterms:URI )
)
)
Statement (
Property URI ( dc:type )
Value URI ( <http://purl.org/eprint/entitytype/Expression> )
)
Statement (
Property URI ( dc:language )
Vocabulary Encoding Scheme URI ( dcterms:RFC3066 )
Value String ( "en" )
)
Statement (
PropertyURI ( dc:type )
Vocabulary Encoding Scheme URI ( eprint:Type )
Value URI ( <http://purl.org/eprint/type/JournalSubmission> )
)
Statement (
Property URI ( dcterms:available )
Syntax Encoding Scheme URI ( dcterms:W3CDTF )
Value String ( "2006-06" )
)
Statement (
Property URI ( eprint:status )
Vocabulary Encoding Scheme URI ( eprint:Status )
Value URI ( <http://purl.org/eprint/type/status/NotPeerReviewed> )
)
Statement (
Property URI ( dcterms:references )
Value URI ( <http://dx.doi.org/10.100/12345> )
Value String ( "Smith, J. (2006). \"Cats and Dogs.\" Journal of the Institute of Pet Studies, Issue 301" )
Value String ( "&ctx_ver=Z39.88-2004&rft_val_fmt=info:ofi/fmt:kev:mtx:journal&rft.genre=article&rft.jtitle=Journal+of+the+Institute+of+Pet+Studies&rft.atitle=Cats+Dogs&rft.issue=301"
Syntax Encoding Scheme URI ( <info:ofi/fmt:kev:mtx:ctx> )
)
)
Statement (
Property URI ( dcterms:hasVersion )
Value URI ( <http://dx.doi.org/10.300/12345> )
)
Statement (
Property URI ( eprint:isManifestedAs )
DescriptionRef ( manifestationCD3 )
)
)
Description (
Resource URI ( <http://dx.doi.org/10.300/12345> )
Statement (
Property URI ( dc:identifier )
Value String ( "http://dx.doi.org/10.300/12345"
Syntax Encoding Scheme URI ( dcterms:URI )
)
)
Statement (
Property URI ( dc:type )
Value URI ( <http://purl.org/eprint/entitytype/Expression> )
)
Statement (
Property URI ( dc:language )
Vocabulary Encoding Scheme URI ( dcterms:RFC3066 )
Value String ( "en" )
)
Statement (
Property URI ( dc:description )
Value String ( "Initial published version." Language ( en ) )
)
Statement (
PropertyURI ( dc:type )
Vocabulary Encoding Scheme URI ( eprint:Type )
Value URI ( <http://purl.org/eprint/type/JournalArticle> )
)
Statement (
Property URI ( dcterms:available )
Syntax Encoding Scheme URI ( dcterms:W3CDTF )
Value String ( "2006-07" )
)
Statement (
Property URI ( eprint:status )
Vocabulary Encoding Scheme URI ( eprint:Status )
Value URI ( <http://purl.org/eprint/type/status/PeerReviewed> )
)
Statement (
Property URI ( eprint:copyrightHolder )
Value String ( "Society of Pet Studies" )
)
Statement (
Property URI ( dcterms:bibliographicCitation )
Value String ( "Smith, J. (2006). \"Guinea pigs and Hamsters.\" Bulletin of the Society of Pet Studies, Issue 99" )
Value String ( "&ctx_ver=Z39.88-2004&rft_val_fmt=info:ofi/fmt:kev:mtx:journal&rft.genre=article&rft.jtitle=Bulletin+of+the+Society+of+Pet+Studies&rft.atitle=Guinea+pigs+Hamsters&rft.issue=99"
Syntax Encoding Scheme URI ( <info:ofi/fmt:kev:mtx:ctx> )
)
)
Statement (
Property URI ( dcterms:references )
Value URI ( <http://dx.doi.org/10.100/12345> )
Value String ( "Smith, J. (2006). \"Cats and Dogs.\" Journal of the Institute of Pet Studies, Issue 301" )
Value String ( "&ctx_ver=Z39.88-2004&rft_val_fmt=info:ofi/fmt:kev:mtx:journal&rft.genre=article&rft.jtitle=Journal+of+the+Institute+of+Pet+Studies&rft.atitle=Cats+Dogs&rft.issue=301"
Syntax Encoding Scheme URI ( <info:ofi/fmt:kev:mtx:ctx> )
)
)
Statement (
Property URI ( eprint:isManifestedAs )
DescriptionRef ( manifestationGH3 )
)
Statement (
Property URI ( eprint:isManifestedAs )
DescriptionRef ( manifestationGH4 )
)
)
Description (
DescriptionId ( manifestationGH1 )
Statement (
Property URI ( dc:type )
Value URI ( <http://purl.org/eprint/entitytype/Manifestation> )
)
Statement (
Property URI ( dc:format )
Vocabulary Encoding Scheme URI ( dcterms:IMT )
Value String ( "application/msword" )
)
Statement (
Property URI ( dcterms:modified )
Syntax Encoding Scheme URI ( dcterms:W3CDTF )
Value String ( "2006-04" )
)
Statement (
Property URI ( dc:publisher )
Value String ( "My University" )
)
Statement (
Property URI ( eprint:isAvailableAs )
Value URI ( <http://www.my.ac.uk/staff/smithj/gpigshams/draft/doc/> )
)
)
Description (
DescriptionId ( manifestationGH2 )
Statement (
Property URI ( dc:type )
Value URI ( <http://purl.org/eprint/entitytype/Manifestation> )
)
Statement (
Property URI ( dc:format )
Vocabulary Encoding Scheme URI ( dcterms:IMT )
Value String ( "application/msword" )
)
Statement (
Property URI ( dcterms:modified )
Syntax Encoding Scheme URI ( dcterms:W3CDTF )
Value String ( "2006-06" )
)
Statement (
Property URI ( dc:publisher )
Value String ( "My University" )
)
Statement (
Property URI ( eprint:isAvailableAs )
Value URI ( <http://www.my.ac.uk/staff/smithj/gpigshams/submitted/doc/> )
)
)
Description (
DescriptionId ( manifestationGH3 )
Statement (
Property URI ( dc:type )
Value URI ( <http://purl.org/eprint/entitytype/Manifestation> )
)
Statement (
Property URI ( dc:format )
Vocabulary Encoding Scheme URI ( dcterms:IMT )
Value String ( "text/html" )
)
Statement (
Property URI ( dcterms:modified )
Syntax Encoding Scheme URI ( dcterms:W3CDTF )
Value String ( "2006-07" )
)
Statement (
Property URI ( dc:publisher )
Value String ( "Society of Pet Studies" )
)
Statement (
Property URI ( eprint:isAvailableAs )
Value URI ( <http://www.sps.org.uk/journal/2006/07/gpigshams/html/> )
)
)
Description (
DescriptionId ( manifestationGH4 )
Statement (
Property URI ( dc:type )
Value URI ( <http://purl.org/eprint/entitytype/Manifestation> )
)
Statement (
Property URI ( dc:format )
Vocabulary Encoding Scheme URI ( dcterms:IMT )
Value String ( "application/pdf" )
)
Statement (
Property URI ( dcterms:modified )
Syntax Encoding Scheme URI ( dcterms:W3CDTF )
Value String ( "2006-07" )
)
Statement (
Property URI ( dc:publisher )
Value String ( "Society of Pet Studies" )
)
Statement (
Property URI ( eprint:isAvailableAs )
Value URI ( <http://eprints.my.ac.uk/00002/en/pdf/> )
)
Statement (
Property URI ( eprint:isAvailableAs )
Value URI ( <http://www.sps.org.uk/journal/2006/07/gpigshams/pdf/> )
)
)
Description (
Resource URI ( <http://www.my.ac.uk/staff/smithj/gpigshams/draft/doc/> )
Statement (
Property URI ( dc:identifier )
Value String ( "http://www.my.ac.uk/staff/smithj/gpigshams/draft/doc/"
Syntax Encoding Scheme URI ( dcterms:URI )
)
)
Statement (
Property URI ( dc:type )
Value URI ( <http://purl.org/eprint/entitytype/Copy> )
)
Statement (
Property URI ( dcterms:accessRights )
Value URI ( <http://en.wikipedia.org/wiki/Open_access> )
)
)
Description (
Resource URI ( <http://www.my.ac.uk/staff/smithj/gpigshams/submitted/doc/> )
Statement (
Property URI ( dc:identifier )
Value String ( "http://www.my.ac.uk/staff/smithj/gpigshams/submitted/doc/"
Syntax Encoding Scheme URI ( dcterms:URI )
)
)
Statement (
Property URI ( dc:type )
Value URI ( <http://purl.org/eprint/entitytype/Copy> )
)
Statement (
Property URI ( dcterms:accessRights )
Value URI ( <http://en.wikipedia.org/wiki/Open_access> )
)
)
Description (
Resource URI ( <http://www.sps.org.uk/journal/2006/07/gpigshams/html/> )
Statement (
Property URI ( dc:identifier )
Value String ( "http://www.sps.org.uk/journal/2006/07/gpigshams/html/"
Syntax Encoding Scheme URI ( dcterms:URI )
)
)
Statement (
Property URI ( dc:type )
Value URI ( <http://purl.org/eprint/entitytype/Copy> )
)
Statement (
Property URI ( dcterms:accessRights )
Value URI ( <http://www.sps.org.uk/journal/subscriptions/> )
)
)
Description (
Resource URI ( <http://eprints.my.ac.uk/00002/en/pdf/> )
Statement (
Property URI ( dc:identifier )
Value String ( "http://eprints.my.ac.uk/00002/en/pdf/"
Syntax Encoding Scheme URI ( dcterms:URI )
)
)
Statement (
Property URI ( dc:type )
Value URI ( <http://purl.org/eprint/entitytype/Copy> )
)
Statement (
Property URI ( dcterms:accessRights )
Value URI ( <http://en.wikipedia.org/wiki/Open_access> )
)
)
Description (
Resource URI ( <http://www.sps.org.uk/journal/2006/07/gpigshams/pdf/> )
Statement (
Property URI ( dc:identifier )
Value String ( "http://www.sps.org.uk/journal/2006/07/gpigshams/pdf/"
Syntax Encoding Scheme URI ( dcterms:URI )
)
)
Statement (
Property URI ( dc:type )
Value URI ( <http://purl.org/eprint/entitytype/Copy> )
)
Statement (
Property URI ( dcterms:accessRights )
Value URI ( <http://www.sps.org.uk/journal/subscriptions/> )
)
)
)
DC-RDF (Turtle) version:
http://dublincore.org/collectionwiki/WikiSandBox?action=AttachFile&do=get&target=ex04.ttl
Mapped to Simple DC
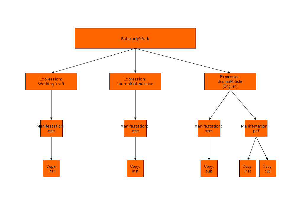
The description set in Example 4 contains thirteen descriptions of:
- one ScholarlyWork
- three Expressions of that ScholarlyWork
- four Manifestations of those Expressions of that ScholarlyWork
- five Copies of those Manifestations of those Expressions of that ScholarlyWork
So the mapping generates six simple DC description sets,
- one containing a single description of the ScholarlyWork and
- the other five each containing a single description of one of the five Copies.
Description Set 1 (ScholarlyWork)
@prefix dc: <http://purl.org/dc/elements/1.1/> .
DescriptionSet (
Description (
Statement (
# - from Work/resource URI
Property URI ( dc:identifier )
Value String ( "http://eprints.my.ac.uk/00002/" )
)
Statement (
# - from Work/dc:type
Property URI ( dc:type )
Value String ( "http://purl.org/eprint/entitytype/ScholarlyWork" )
)
Statement (
# - from Expression-1/dc:type, Expression-2/dc:type, Expression-3/dc:type
Property URI ( dc:type )
Value String ( "http://purl.org/eprint/entitytype/Expression" )
)
Statement (
# - from Expression-1/dc:type
PropertyURI ( dc:type )
Value String ( "http://purl.org/eprint/type/WorkingPaper" )
)
Statement (
# - from Expression-2/dc:type
PropertyURI ( dc:type )
Value String ( "http://purl.org/eprint/type/JournalSubmission" )
)
Statement (
# - from Expression-3/dc:type
PropertyURI ( dc:type )
Value String ( "http://purl.org/eprint/type/JournalArticle" )
)
Statement (
# - from Work/dc:title
Property URI ( dc:title )
Value String ( "Guinea pigs and Hamsters" Language ( en ) )
)
Statement (
# - from Work/dc:subject
Property URI ( dc:subject )
Value String ( "Hamsters" )
)
Statement (
# - from Work/dc:subject
Property URI ( dc:subject )
Value String ( "Guinea pigs" )
)
Statement (
# - from Work/dc:subject
Property URI ( dc:subject )
Value String ( "Human-animal relationships" )
)
Statement (
# - from Work/dcterms:abstract
Property URI ( dc:description )
Value String ( "." Language ( en ) )
)
Statement (
# - from Work/dc:creator
Property URI ( dc:creator )
Value String ( "Smith, John" )
)
Statement (
# - from Expression-1/dcterms:available, Manifestation-1/dcterms:modified
Property URI ( dc:date )
Value String ( "2006-04" )
)
Statement (
# - from Expression-2/dcterms:available, Manifestation-2/dcterms:modified
Property URI ( dc:date )
Value String ( "2006-06" )
)
Statement (
# - from Expression-3/dcterms:available, Manifestation-3/dcterms:modified, Manifestation-4/dcterms:modified
Property URI ( dc:date )
Value String ( "2006-07" )
)
Statement (
# - from Expression-1/dc:language, Expression-2/dc:language, Expression-3/dc:language,
Property URI ( dc:language )
Value String ( "en" )
)
Statement (
# - from Expression-3/eprint:copyrightHolder
Property URI ( dc:rights )
Value String ( "(c) Society of Pet Studies" )
)
Statement (
# - from Manifestation-1/dc:format, Manifestation-2/dc:format
Property URI ( dc:format )
Value String ( "application/msword" )
)
Statement (
# - from Manifestation-3/dc:format
Property URI ( dc:format )
Value String ( "text/html" )
)
Statement (
# - from Manifestation-4/dc:format
Property URI ( dc:format )
Value String ( "application/pdf" )
)
Statement (
# - from Manifestation-1/dc:publisher, Manifestation-2/dc:publisher
Property URI ( dc:publisher )
Value String ( "My University" )
)
Statement (
# - from Manifestation-3/dc:publisher, Manifestation-4/dc:publisher
Property URI ( dc:publisher )
Value String ( "Society of Pet Studies" )
)
Statement (
# - from Work/eprint:isExpressedAs
Property URI ( dc:relation )
Value String ( "http://www.my.ac.uk/staff/smithj/gpigshams/draft/" )
)
Statement (
# - from Work/eprint:isExpressedAs, Expression-1/dcterms:hasVersion
Property URI ( dc:relation )
Value String ( "http://www.my.ac.uk/staff/smithj/gpigshams/submitted/" )
)
Statement (
# - from Work/eprint:isExpressedAs, Expression-2/dcterms:hasVersion
Property URI ( dc:relation )
Value String ( "http://dx.doi.org/doi:10.300/12345" )
)
Statement (
# - from Expression-3/dcterms:bibliographicCitation
Property URI ( dc:relation )
Value String ( "&ctx_ver=Z39.88-2004&rft_val_fmt=info:ofi/fmt:kev:mtx:journal&rft.genre=article&rft.jtitle=Bulletin+of+the+Society+of+Pet+Studies&rft.atitle=Guinea+pigs+Hamsters&rft.issue=99" )
)
Statement (
# - from Expression-3/dcterms:bibliographicCitation
Property URI ( dc:relation )
Value String ( "Smith, J. (2006). \"Guinea pigs and Hamsters.\" Bulletin of the Society of Pet Studies, Issue 99" )
)
Statement (
# - from Expression-1/dcterms:references, Expression-2/dcterms:references, Expression-3/dcterms:references
Property URI ( dc:relation )
Value String ( "&ctx_ver=Z39.88-2004&rft_val_fmt=info:ofi/fmt:kev:mtx:journal&rft.genre=article&rft.jtitle=Journal+of+the+Institute+of+Pet+Studies&rft.atitle=Cats+Dogs&rft.issue=301" )
)
Statement (
# - from Expression-1/dcterms:references, Expression-2/dcterms:references, Expression-3/dcterms:references
Property URI ( dc:relation )
Value String ( "Smith, J. (2006). \"Cats and Dogs.\" Journal of the Institute of Pet Studies, Issue 301" )
)
Statement (
# - from Manifestation-1/eprint:isAvailableAs
Property URI ( dc:relation )
Value String ( "http://www.my.ac.uk/staff/smithj/gpigshams/draft/doc/" )
)
Statement (
# - from Manifestation-2/eprint:isAvailableAs
Property URI ( dc:relation )
Value String ( "http://www.my.ac.uk/staff/smithj/gpigshams/submitted/doc/" )
)
Statement (
# - from Manifestation-3/eprint:isAvailableAs
Property URI ( dc:relation )
Value String ( "http://www.sps.org.uk/journal/2006/07/gpigshams/html/" )
)
Statement (
# - from Manifestation-4/eprint:isAvailableAs
Property URI ( dc:relation )
Value String ( "http://eprints.my.ac.uk/00002/en/pdf/" )
)
Statement (
# - from Manifestation-4/eprint:isAvailableAs
Property URI ( dc:relation )
Value String ( "http://www.sps.org.uk/journal/2006/07/gpigshams/pdf/" )
)
)
)
DC-RDF (Turtle) version:
http://dublincore.org/collectionwiki/WikiSandBox?action=AttachFile&do=get&target=ex04-dd-w.ttl
Description Set 2 (Copy1)
@prefix dc: <http://purl.org/dc/elements/1.1/> .
DescriptionSet (
Description (
Statement (
# - from Manifestation-1/eprint:isAvailableAs
Property URI ( dc:identifier )
Value String ( "http://www.my.ac.uk/staff/smithj/gpigshams/draft/doc/" )
)
Statement (
# - from Copy-1/dc:type
Property URI ( dc:type )
Value String ( "http://purl.org/eprint/entitytype/Copy" )
)
Statement (
# - from Expression-1/dc:type
Property URI ( dc:type )
Value String ( "http://purl.org/eprint/entitytype/Expression" )
)
Statement (
# - from Expression-1/dc:type
PropertyURI ( dc:type )
Value String ( "http://purl.org/eprint/type/WorkingPaper" )
)
Statement (
# - from Expression-1/eprint:status
PropertyURI ( dc:type )
Value String ( "http://purl.org/eprint/type/status/NotPeerReviewed" )
)
Statement (
# - from Work/dc:title
Property URI ( dc:title )
Value String ( "Guinea pigs and Hamsters" Language ( en ) )
)
Statement (
# - from Work/dc:subject
Property URI ( dc:subject )
Value String ( "Hamsters" )
)
Statement (
# - from Work/dc:subject
Property URI ( dc:subject )
Value String ( "Guinea pigs" )
)
Statement (
# - from Work/dc:subject
Property URI ( dc:subject )
Value String ( "Human-animal relationships" )
)
Statement (
# - from Work/dcterms:abstract
Property URI ( dc:description )
Value String ( "." Language ( en ) )
)
Statement (
# - from Work/dc:creator
Property URI ( dc:creator )
Value String ( "Smith, John" )
)
Statement (
# - from Expression-1/dcterms:available, Manifestation-1/dcterms:modified
Property URI ( dc:date )
Value String ( "2006-04" )
)
Statement (
# - from Expression-1/dc:language
Property URI ( dc:language )
Value String ( "en" )
)
Statement (
# - from Manifestation-1/dc:format
Property URI ( dc:format )
Value String ( "application/msword" )
)
Statement (
# - from Manifestation-1/dc:publisher
Property URI ( dc:publisher )
Value String ( "My University" )
)
Statement (
# - from Work/resource URI
Property URI ( dc:relation )
Value String ( "http://eprints.my.ac.uk/00002/" )
)
Statement (
# - from Work/eprint:isExpressedAs
Property URI ( dc:relation )
Value String ( "http://www.my.ac.uk/staff/smithj/gpigshams/draft/" )
)
Statement (
# - from Work/eprint:isExpressedAs, Expression-1/dcterms:hasVersion
Property URI ( dc:relation )
Value String ( "http://www.my.ac.uk/staff/smithj/gpigshams/submitted/" )
)
Statement (
# - from Work/eprint:isExpressedAs
Property URI ( dc:relation )
Value String ( "http://dx.doi.org/doi:10.300/12345" )
)
Statement (
# - from Expression-1/dcterms:references
Property URI ( dc:relation )
Value String ( "&ctx_ver=Z39.88-2004&rft_val_fmt=info:ofi/fmt:kev:mtx:journal&rft.genre=article&rft.jtitle=Journal+of+the+Institute+of+Pet+Studies&rft.atitle=Cats+Dogs&rft.issue=301" )
)
Statement (
# - from Expression-1/dcterms:references
Property URI ( dc:relation )
Value String ( "Smith, J. (2006). \"Cats and Dogs.\" Journal of the Institute of Pet Studies, Issue 301" )
)
)
)
DC-RDF (Turtle) version:
http://dublincore.org/collectionwiki/WikiSandBox?action=AttachFile&do=get&target=ex04-dd-c1.ttl
Description Set 3 (Copy2)
@prefix dc: <http://purl.org/dc/elements/1.1/> .
DescriptionSet (
Description (
Statement (
# - from Manifestation-2/eprint:isAvailableAs
Property URI ( dc:identifier )
Value String ( "http://www.my.ac.uk/staff/smithj/gpigshams/submitted/doc/" )
)
Statement (
# - from Copy-2/dc:type
Property URI ( dc:type )
Value String ( "http://purl.org/eprint/entitytype/Copy" )
)
Statement (
# - from Expression-2/dc:type
Property URI ( dc:type )
Value String ( "http://purl.org/eprint/entitytype/Expression" )
)
Statement (
# - from Expression-2/dc:type
PropertyURI ( dc:type )
Value String ( "http://purl.org/eprint/type/JournalSubmission" )
)
Statement (
# - from Expression-2/eprint:status
PropertyURI ( dc:type )
Value String ( "http://purl.org/eprint/type/status/NotPeerReviewed" )
)
Statement (
# - from Work/dc:title
Property URI ( dc:title )
Value String ( "Guinea pigs and Hamsters" Language ( en ) )
)
Statement (
# - from Work/dc:subject
Property URI ( dc:subject )
Value String ( "Hamsters" )
)
Statement (
# - from Work/dc:subject
Property URI ( dc:subject )
Value String ( "Guinea pigs" )
)
Statement (
# - from Work/dc:subject
Property URI ( dc:subject )
Value String ( "Human-animal relationships" )
)
Statement (
# - from Work/dcterms:abstract
Property URI ( dc:description )
Value String ( "." Language ( en ) )
)
Statement (
# - from Work/dc:creator
Property URI ( dc:creator )
Value String ( "Smith, John" )
)
Statement (
# - from Expression-2/dcterms:available, Manifestation-2/dcterms:modified
Property URI ( dc:date )
Value String ( "2006-06" )
)
Statement (
# - from Expression-2/dc:language
Property URI ( dc:language )
Value String ( "en" )
)
Statement (
# - from Manifestation-2/dc:format
Property URI ( dc:format )
Value String ( "application/msword" )
)
Statement (
# - from Manifestation-2/dc:publisher
Property URI ( dc:publisher )
Value String ( "My University" )
)
Statement (
# - from Work/resource URI
Property URI ( dc:relation )
Value String ( "http://eprints.my.ac.uk/00002/" )
)
Statement (
# - from Work/eprint:isExpressedAs
Property URI ( dc:relation )
Value String ( "http://www.my.ac.uk/staff/smithj/gpigshams/draft/" )
)
Statement (
# - from Work/eprint:isExpressedAs
Property URI ( dc:relation )
Value String ( "http://www.my.ac.uk/staff/smithj/gpigshams/submitted/" )
)
Statement (
# - from Work/eprint:isExpressedAs, Expression-2/dcterms:hasVersion
Property URI ( dc:relation )
Value String ( "http://dx.doi.org/doi:10.300/12345" )
)
Statement (
# - from Expression-2/dcterms:references
Property URI ( dc:relation )
Value String ( "&ctx_ver=Z39.88-2004&rft_val_fmt=info:ofi/fmt:kev:mtx:journal&rft.genre=article&rft.jtitle=Journal+of+the+Institute+of+Pet+Studies&rft.atitle=Cats+Dogs&rft.issue=301" )
)
Statement (
# - from Expression-2/dcterms:references
Property URI ( dc:relation )
Value String ( "Smith, J. (2006). \"Cats and Dogs.\" Journal of the Institute of Pet Studies, Issue 301" )
)
)
)
DC-RDF (Turtle) version:
http://dublincore.org/collectionwiki/WikiSandBox?action=AttachFile&do=get&target=ex04-dd-c2.ttl
Description Set 4 (Copy3)
@prefix dc: <http://purl.org/dc/elements/1.1/> .
DescriptionSet (
Description (
Statement (
# - from Manifestation-3/eprint:isAvailableAs
Property URI ( dc:identifier )
Value String ( "http://www.sps.org.uk/journal/2006/07/gpigshams/html/" )
)
Statement (
# - from Copy-3/dc:type
Property URI ( dc:type )
Value String ( "http://purl.org/eprint/entitytype/Copy" )
)
Statement (
# - from Expression-3/dc:type
Property URI ( dc:type )
Value String ( "http://purl.org/eprint/entitytype/Expression" )
)
Statement (
# - from Expression-3/dc:type
PropertyURI ( dc:type )
Value String ( "http://purl.org/eprint/type/JournalArticle" )
)
Statement (
# - from Expression-3/eprint:status
PropertyURI ( dc:type )
Value String ( "http://purl.org/eprint/type/status/PeerReviewed" )
)
Statement (
# - from Work/dc:title
Property URI ( dc:title )
Value String ( "Guinea pigs and Hamsters" Language ( en ) )
)
Statement (
# - from Work/dc:subject
Property URI ( dc:subject )
Value String ( "Hamsters" )
)
Statement (
# - from Work/dc:subject
Property URI ( dc:subject )
Value String ( "Guinea pigs" )
)
Statement (
# - from Work/dc:subject
Property URI ( dc:subject )
Value String ( "Human-animal relationships" )
)
Statement (
# - from Work/dcterms:abstract
Property URI ( dc:description )
Value String ( "." Language ( en ) )
)
Statement (
# - from Work/dc:creator
Property URI ( dc:creator )
Value String ( "Smith, John" )
)
Statement (
# - from Expression-3/dcterms:available, Manifestation-3/dcterms:modified
Property URI ( dc:date )
Value String ( "2006-07" )
)
Statement (
# - from Expression-3/dc:language
Property URI ( dc:language )
Value String ( "en" )
)
Statement (
# - from Expression-3/eprint:copyrightHolder
Property URI ( dc:rights )
Value String ( "(c) Society of Pet Studies" )
)
Statement (
# - from Manifestation-3/dc:format
Property URI ( dc:format )
Value String ( "text/html" )
)
Statement (
# - from Manifestation-3/dc:publisher
Property URI ( dc:publisher )
Value String ( "Society of Pet Studies" )
)
Statement (
# - from Work/resource URI
Property URI ( dc:relation )
Value String ( "http://eprints.my.ac.uk/00002/" )
)
Statement (
# - from Work/eprint:isExpressedAs
Property URI ( dc:relation )
Value String ( "http://www.my.ac.uk/staff/smithj/gpigshams/draft/" )
)
Statement (
# - from Work/eprint:isExpressedAs
Property URI ( dc:relation )
Value String ( "http://www.my.ac.uk/staff/smithj/gpigshams/submitted/" )
)
Statement (
# - from Work/eprint:isExpressedAs, Expression-2/dcterms:hasVersion
Property URI ( dc:relation )
Value String ( "http://dx.doi.org/doi:10.300/12345" )
)
Statement (
# - from Expression-3/dcterms:bibliographicCitation
Property URI ( dc:relation )
Value String ( "&ctx_ver=Z39.88-2004&rft_val_fmt=info:ofi/fmt:kev:mtx:journal&rft.genre=article&rft.jtitle=Bulletin+of+the+Society+of+Pet+Studies&rft.atitle=Guinea+pigs+Hamsters&rft.issue=99" )
)
Statement (
# - from Expression-3/dcterms:bibliographicCitation
Property URI ( dc:relation )
Value String ( "Smith, J. (2006). \"Guinea pigs and Hamsters.\" Bulletin of the Society of Pet Studies, Issue 99" )
)
Statement (
# - from Expression-3/dcterms:references
Property URI ( dc:relation )
Value String ( "&ctx_ver=Z39.88-2004&rft_val_fmt=info:ofi/fmt:kev:mtx:journal&rft.genre=article&rft.jtitle=Journal+of+the+Institute+of+Pet+Studies&rft.atitle=Cats+Dogs&rft.issue=301" )
)
Statement (
# - from Expression-3/dcterms:references
Property URI ( dc:relation )
Value String ( "Smith, J. (2006). \"Cats and Dogs.\" Journal of the Institute of Pet Studies, Issue 301" )
)
)
)
DC-RDF (Turtle) version:
http://dublincore.org/collectionwiki/WikiSandBox?action=AttachFile&do=get&target=ex04-dd-c3.ttl
Description Set 5 (Copy4)
@prefix dc: <http://purl.org/dc/elements/1.1/> .
DescriptionSet (
Description (
Statement (
# - from Manifestation-4/eprint:isAvailableAs
Property URI ( dc:identifier )
Value String ( "http://eprints.my.ac.uk/00002/en/pdf/" )
)
Statement (
# - from Copy-4/dc:type
Property URI ( dc:type )
Value String ( "http://purl.org/eprint/entitytype/Copy" )
)
Statement (
# - from Expression-3/dc:type
Property URI ( dc:type )
Value String ( "http://purl.org/eprint/entitytype/Expression" )
)
Statement (
# - from Expression-3/dc:type
PropertyURI ( dc:type )
Value String ( "http://purl.org/eprint/type/JournalArticle" )
)
Statement (
# - from Expression-3/eprint:status
PropertyURI ( dc:type )
Value String ( "http://purl.org/eprint/type/status/PeerReviewed" )
)
Statement (
# - from Work/dc:title
Property URI ( dc:title )
Value String ( "Guinea pigs and Hamsters" Language ( en ) )
)
Statement (
# - from Work/dc:subject
Property URI ( dc:subject )
Value String ( "Hamsters" )
)
Statement (
# - from Work/dc:subject
Property URI ( dc:subject )
Value String ( "Guinea pigs" )
)
Statement (
# - from Work/dc:subject
Property URI ( dc:subject )
Value String ( "Human-animal relationships" )
)
Statement (
# - from Work/dcterms:abstract
Property URI ( dc:description )
Value String ( "." Language ( en ) )
)
Statement (
# - from Work/dc:creator
Property URI ( dc:creator )
Value String ( "Smith, John" )
)
Statement (
# - from Expression-3/dcterms:available, Manifestation-4/dcterms:modified
Property URI ( dc:date )
Value String ( "2006-07" )
)
Statement (
# - from Expression-3/dc:language
Property URI ( dc:language )
Value String ( "en" )
)
Statement (
# - from Expression-3/eprint:copyrightHolder
Property URI ( dc:rights )
Value String ( "(c) Society of Pet Studies" )
)
Statement (
# - from Manifestation-4/dc:format
Property URI ( dc:format )
Value String ( "application/pdf" )
)
Statement (
# - from Manifestation-4/dc:publisher
Property URI ( dc:publisher )
Value String ( "Society of Pet Studies" )
)
Statement (
# - from Work/resource URI
Property URI ( dc:relation )
Value String ( "http://eprints.my.ac.uk/00002/" )
)
Statement (
# - from Work/eprint:isExpressedAs
Property URI ( dc:relation )
Value String ( "http://www.my.ac.uk/staff/smithj/gpigshams/draft/" )
)
Statement (
# - from Work/eprint:isExpressedAs
Property URI ( dc:relation )
Value String ( "http://www.my.ac.uk/staff/smithj/gpigshams/submitted/" )
)
Statement (
# - from Work/eprint:isExpressedAs, Expression-2/dcterms:hasVersion
Property URI ( dc:relation )
Value String ( "http://dx.doi.org/doi:10.300/12345" )
)
Statement (
# - from Expression-3/dcterms:bibliographicCitation
Property URI ( dc:relation )
Value String ( "&ctx_ver=Z39.88-2004&rft_val_fmt=info:ofi/fmt:kev:mtx:journal&rft.genre=article&rft.jtitle=Bulletin+of+the+Society+of+Pet+Studies&rft.atitle=Guinea+pigs+Hamsters&rft.issue=99" )
)
Statement (
# - from Expression-3/dcterms:bibliographicCitation
Property URI ( dc:relation )
Value String ( "Smith, J. (2006). \"Guinea pigs and Hamsters.\" Bulletin of the Society of Pet Studies, Issue 99" )
)
Statement (
# - from Expression-3/dcterms:references
Property URI ( dc:relation )
Value String ( "&ctx_ver=Z39.88-2004&rft_val_fmt=info:ofi/fmt:kev:mtx:journal&rft.genre=article&rft.jtitle=Journal+of+the+Institute+of+Pet+Studies&rft.atitle=Cats+Dogs&rft.issue=301" )
)
Statement (
# - from Expression-3/dcterms:references
Property URI ( dc:relation )
Value String ( "Smith, J. (2006). \"Cats and Dogs.\" Journal of the Institute of Pet Studies, Issue 301" )
)
)
)
DC-RDF (Turtle) version:
http://dublincore.org/collectionwiki/WikiSandBox?action=AttachFile&do=get&target=ex04-dd-c4.ttl
Description Set 6 (Copy5)
@prefix dc: <http://purl.org/dc/elements/1.1/> .
DescriptionSet (
Description (
Statement (
# - from Manifestation-4/eprint:isAvailableAs
Property URI ( dc:identifier )
Value String ( "http://www.sps.org.uk/journal/2006/07/gpigshams/pdf/" )
)
Statement (
# - from Copy-5/dc:type
Property URI ( dc:type )
Value String ( "http://purl.org/eprint/entitytype/Copy" )
)
Statement (
# - from Expression-3/dc:type
Property URI ( dc:type )
Value String ( "http://purl.org/eprint/entitytype/Expression" )
)
Statement (
# - from Expression-3/dc:type
PropertyURI ( dc:type )
Value String ( "http://purl.org/eprint/type/JournalArticle" )
)
Statement (
# - from Expression-3/eprint:status
PropertyURI ( dc:type )
Value String ( "http://purl.org/eprint/type/status/PeerReviewed" )
)
Statement (
# - from Work/dc:title
Property URI ( dc:title )
Value String ( "Guinea pigs and Hamsters" Language ( en ) )
)
Statement (
# - from Work/dc:subject
Property URI ( dc:subject )
Value String ( "Hamsters" )
)
Statement (
# - from Work/dc:subject
Property URI ( dc:subject )
Value String ( "Guinea pigs" )
)
Statement (
# - from Work/dc:subject
Property URI ( dc:subject )
Value String ( "Human-animal relationships" )
)
Statement (
# - from Work/dcterms:abstract
Property URI ( dc:description )
Value String ( "." Language ( en ) )
)
Statement (
# - from Work/dc:creator
Property URI ( dc:creator )
Value String ( "Smith, John" )
)
Statement (
# - from Expression-3/dcterms:available, Manifestation-4/dcterms:modified
Property URI ( dc:date )
Value String ( "2006-07" )
)
Statement (
# - from Expression-3/dc:language
Property URI ( dc:language )
Value String ( "en" )
)
Statement (
# - from Expression-3/eprint:copyrightHolder
Property URI ( dc:rights )
Value String ( "(c) Society of Pet Studies" )
)
Statement (
# - from Manifestation-4/dc:format
Property URI ( dc:format )
Value String ( "application/pdf" )
)
Statement (
# - from Manifestation-4/dc:publisher
Property URI ( dc:publisher )
Value String ( "Society of Pet Studies" )
)
Statement (
# - from Work/resource URI
Property URI ( dc:relation )
Value String ( "http://eprints.my.ac.uk/00002/" )
)
Statement (
# - from Work/eprint:isExpressedAs
Property URI ( dc:relation )
Value String ( "http://www.my.ac.uk/staff/smithj/gpigshams/draft/" )
)
Statement (
# - from Work/eprint:isExpressedAs
Property URI ( dc:relation )
Value String ( "http://www.my.ac.uk/staff/smithj/gpigshams/submitted/" )
)
Statement (
# - from Work/eprint:isExpressedAs, Expression-2/dcterms:hasVersion
Property URI ( dc:relation )
Value String ( "http://dx.doi.org/doi:10.300/12345" )
)
Statement (
# - from Expression-3/dcterms:bibliographicCitation
Property URI ( dc:relation )
Value String ( "&ctx_ver=Z39.88-2004&rft_val_fmt=info:ofi/fmt:kev:mtx:journal&rft.genre=article&rft.jtitle=Bulletin+of+the+Society+of+Pet+Studies&rft.atitle=Guinea+pigs+Hamsters&rft.issue=99" )
)
Statement (
# - from Expression-3/dcterms:bibliographicCitation
Property URI ( dc:relation )
Value String ( "Smith, J. (2006). \"Guinea pigs and Hamsters.\" Bulletin of the Society of Pet Studies, Issue 99" )
)
Statement (
# - from Expression-3/dcterms:references
Property URI ( dc:relation )
Value String ( "&ctx_ver=Z39.88-2004&rft_val_fmt=info:ofi/fmt:kev:mtx:journal&rft.genre=article&rft.jtitle=Journal+of+the+Institute+of+Pet+Studies&rft.atitle=Cats+Dogs&rft.issue=301" )
)
Statement (
# - from Expression-3/dcterms:references
Property URI ( dc:relation )
Value String ( "Smith, J. (2006). \"Cats and Dogs.\" Journal of the Institute of Pet Studies, Issue 301" )
)
)
)
DC-RDF (Turtle) version:
http://dublincore.org/collectionwiki/WikiSandBox?action=AttachFile&do=get&target=ex04-dd-c5.ttl


